衰老导致免疫系统功能衰退,解析其机制、鉴定衰老标志物并开发干预策略是老龄化研究的核心挑战。受限于人体样本获取难度及伦理约束,人类免疫衰老研究面临瓶颈。灵长类动物因免疫系统与人类高度保守且衰老表型相似,成为揭示免疫衰老细胞异质性、鉴定关键标志物的理想模型。系统性解析其免疫器官衰老变化,不仅能够填补灵长类免疫衰老研究的空白,更为人类抗衰老策略提供了理论依据。
昆明理工大学灵长类转化医学研究院、省部共建非人灵长类生物医学国家重点实验室司维教授和季维智院士研究团队通过对青年和自然衰老猕猴的造血组织(骨髓)、免疫淋巴组织(肠系膜淋巴)、外周血单个核细胞(PBMCs)以及免疫器官(脾脏)进行了单细胞转录组分析,发现各组织之间存在广泛的转录重塑现象,特别是在衰老猕猴多种细胞类型中 GZMB 表达显著上调,提示了其作为免疫衰老候选生物标志物的重要性。该成果于2026年1月20日发表在Advanced Science杂志发表题为“Single-Cell Profiling Across Immune Tissues and Organs Reveals Immunosenescence Signatures in Male Rhesus Monkeys”的文章。

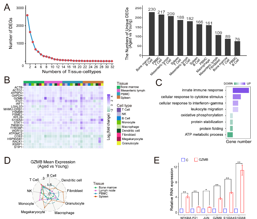
在研究中,研究人员分析了来自青年(6 岁)和年老(23 岁)雄性猕猴的骨髓、肠系膜淋巴、PBMCs以及脾脏样本,生成了 205202 个细胞的单细胞图谱,发现,衰老伴随着免疫细胞组成的变化以及广泛的转录组改变,进一步分析表明,在衰老过程中大多数免疫细胞的SenMayo、SASP、MD、SigRS、SenUp和 hUSI衰老相关评分显著上调。

团队进一步研究了衰老驱动的转录组改变在不同组织和细胞类型的共性和异质性。发现GZMB在衰老猕猴的多种免疫组织和细胞类型中显著积累,并且用外源性GZMB处理青年猕猴PBMC显著提高了炎症和衰老相关基因的表达。跨物种分析显示,GZMB在人类(基于GTEx及DISCO数据库)的免疫组织中均呈现物种保守的年龄依赖性表达上调,且与衰老评分正相关,共同支持其作为免疫衰老的跨物种关键调控分子。

随后,还发现GZMB+ CD8+ T细胞中炎症反应以及衰老相关分泌表型显著高于GZMB-CD8+ T细胞,表明GZMB+ CD8+ T细胞亚组表现出更明显的衰老特征。尤为重要的是,本研究鉴定出转录因子BHLHE40,其激活的基因富含炎症相关及衰老相关通路,敲低人源CD8+ T细胞中的BHLHE40后,可显著降低促炎基因NFKB1、FOS和CCL5的表达,表明了其在年龄相关免疫重塑中潜在的保守作用。

此外,在骨髓中还发现了一个独特的 B 细胞亚群,其 PDCD4 表达水平随着年龄的增长而降低,表明其可能会影响体液免疫。肠系膜淋巴结中的 cDC2 细胞的抗原呈递能力降低。这些发现为干预措施的候选生物标志物和调控节点提供了依据。
这项研究结果绘制了猕猴免疫衰老的单细胞图谱,为细胞类型特异性和组织依赖性免疫衰老特征提供了新的见解,为未来的人类衰老转化研究和生物标志物发现奠定了宝贵的基础。

昆明理工大学灵长类转化医学研究院、省部共建生物医学国家重点实验室的司维教授,季维智院士,白冰博士为该论文的共同通讯作者,博士研究生王胜男,硕士研究生朱正娜以及昆明医科大学第一附属医院老年消化内科杨红菊教授为本文的共同第一作者。该研究得到了国家自然科学基金、云南省重点研发计划项目、云南省中央引导地方科技发展资金项目的支持。
(供稿:灵长类转化医学研究院)